智慧团建|2023年“学社衔接”工作流程

2023年06月06日 01:15  点击:[]

又到一年毕业季,为了推进“学社衔接”工作顺利开展,保证毕业生团员团籍关系的延续,依托“智慧团建”系统开展的团组织关系“线上转接”已经开始。亲爱的2023届资环安学院各位毕业生们,你们做好准备了吗?

01 转接类别

1、已落实学习、工作单位(含自主创业)的毕业学生团员:

由学院团委、学习或工作单位团组织或团员个人通过“智慧团建”系统申请将组织关系转至学习或工作单位团组织。直研至本校本院的本科生团员,日起可操作转入湖南省南华大学研究生英国威廉希尔唯一官网2023级团支部

注意:1)工作单位尚未建立团组织的,应转至其经常居住地或工作单位所在地乡镇、街道团组织。

2)乡镇、街道团组织确有接受困难的,可由县级团委建立“流动团员团支部”承担接收责任。

2、参军入伍(含涉密单位)的毕业学生团员:

由学院团委或团员本人在“智慧团建”系统上发起组织关系转接申请,省级团委审核通过后,该团员将进入特殊单位专属库集中进行管理。

注意:1)工作单位尚未建立团组织的,应转至其经常居住地或工作单位所在地乡镇、街道团组织。

2)乡镇、街道团组织确有接受困难的,可由县级团委建立“流动团员团支部”承担接收责任。

3、已毕业未升学或未落实就业去向的毕业学生团员:

应将组织关系转至居住地或户籍地所在乡镇、街道团组织(优先转至居住地)。

4、出国(境)学习生活的毕业学生团员:

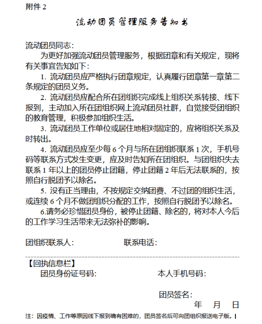
应优先将组织关系转至居住地或户籍地所在乡镇、街道团组织,如无法转接,再由出国(境)前所属学院团委保留其组织关系,在“智慧团建”系统中编入学院团委“流动团支部”集中进行管理,并填写好《流动团员管理服务告知书》(自行打印填写后将回执交到新二教学工室311王逸韵老师处)。

5、所往单位未使用“智慧团建”系统的情况:

如遇所转出团组织还未使用“智慧团建”系统,需补办团员证或开具介绍信的,参照第四项其他事项“团员证补办以及团组织关系介绍信开具方式”。

  1. 延迟毕业

    统一在“智慧团建”系统中编入学院团委“流动团支部”集中进行管理,填写好《流动团员管理服务告知书》(自行打印填写后将回执交到新二教学工室311王逸韵老师处),并联系负责人标记延毕时间。

    负责人:组织部周萧萧(QQ:1784717399)

    02 时间

    (1)5月6日-6月24日,发起方可提出转接申请,“智慧团建”系统暂不作强制性处理,在接收方审核之前可随时撤销,接收方根据实际情况进行审核。各级团组织对接收到的各类转接申请完成审核操作,做到及时转出、尽快审批。

    (2)7月1日前,团组织关系转接操作全部完成申请和保留手续;国内升学和工作的团员请在6月至8月内将团组织关系加强督促,催请新单位团组织完成接收。

    03 转接操作

    1、个人操作流程

    第一步:

    登录“智慧团建”系统。(”智慧团建“系统网址:https://zhtj.youth.cn/zhti/)用户名为本人身份证号,密码为自己设置的密码。如果忘记密码或密码错误,可以找本支部的管理员(团支书)发放密码重置验证码,然后在登录页面点击忘记密码完成相关操作。

    第二步:

    团员登录系统进入个人中心,点击左侧“关系转接”菜单。选择转出团支部、转出人姓名、转入组织是否属于北京/广东/福建、转出原因和转入组织等。提交申请,在转出组织和转入组织的管理员审批同意后,转接完成。

    2、管理员操作流程

    第一步:

    管理员登陆“智慧团建”系统进入管理中心,点击“团员管理-组织关系转接”菜单,点击“办理转出”。

    第二步:

    选择转出团支部、转出人姓名、转入组织是否属于北京/广东/福建、转出原因和转入组织等。提交申请,在转入组织的管理员审批同意后,转接完成。

  2. 全团“智慧团建”微信小程序

    第一步:

    全团“智慧团建”微信小程序——“团中央智慧团建云平台”已经上线,各毕业生团员、团组织可以扫描下方二维码,登录“智慧团建”微信小程序,进行组织关系转接操作。

    第二步:

    登录“智慧团建”系统,用户名为本人身份证号,密码为自己设置的密码。如果忘记密码或密码错误,可以找本支部的管理员(团支书)发放密码重置验证码,然后在登陆页面点击忘记密码完成相关操作。

    第三步:

    团员登录系统进入个人中心,点击中间“关系转接”菜单。

    第四步:

    选择转出团支部、转出人姓名、转入组织是否属于北京/广东/福建、转出原因和转入组织等。提交申请,在转入组织的管理员审批同意后,转接完成。

    直研至本校本院的本科生团员选择“申请转入组织”时,请通过路径“团湖南省——南华大学研究生团委——英国威廉希尔唯一官网团委——2023级团支部。

    04其他事项

    1.团员证补办以及团组织关系介绍信开具方式:

    团员组织关系转接应在“智慧团建”系统上完成。

    转入组织有特殊要求、或转入团组织还未使用“智慧团建”系统,需要开具组织关系转接介绍信的团员请先填写好团员转接模板至新二教学工室311盖章,再凭借学院出具的团员证明和智慧团建转出截图(需打印出来)005值班室(求是园栋一楼)处开介绍信

    需要补办团员证的团员请前往005值班室(求是园栋一楼办理。

    注意:1、请在工作时间前往,周末没有工作人员值班。

    2、请各位团员及早联系转入团组织,如需介绍信及时去校团委处开,后续毕业放假将无人值班。

    3、详情见《团委办事流程》

  3. (红湘校区团委楼201和005值班室各有一本)

    2.流动团员管理服务告知书

    3.如何获取“学社衔接”附件包中的相关材料

    需要填写上述文件或转接过程中遇到其他问题可参考2023年“学社衔接”附件包,附件包可以点击链接链接:https://pan.baidu.com/s/1Q7BbIqkQiuAzvxgdGx_E0Q

    提取码:d4ho

    如有问题和困难请及时与学院团委联系沟通。

    联系电话:0734-8281794

    附件包列表:

  4. 《团员关系证明》

    2.《流动团员管理服务告知书》

    3.《“智慧团建”毕业生组织关系转接工作指引》

    4.《“智慧团建”毕业生组织关系转接操作说明》

    5.《团委办事流程》

上一条:英国威廉希尔唯一官网2023年博士研究生招生复试录取工作方案
下一条:英国威廉希尔唯一官网2023年硕士研究生复试录取意见(调剂第五批次矿业方向)公示

关闭

联系我们

地址:湖南省衡阳市常胜西路28号南华大学    邮编:421001
联系电话:0734-8282206    联系邮箱:zhausc@163.com

师德师风投诉电话

0734-8281738(教务办公室)
0734-8282206(院党政办公室)

版权所有:英国·威廉希尔(williamhill)唯一官方网站

技术支持:西安恒远翼展信息技术有限公司